888集团

语言选择
Eng 繁體

周围门店

888集团(中国)有限公司官网 -welcome

深888集团再获“年报奥斯卡”大奖

2021-12-09

返回

克日,,,,,,由MerComm, Inc、美国通讯公关职业同盟(LACP)、The International Annual Report Design Awards(IADA)划分主理的三项888集团大赛获奖效果先后揭晓,,,,,,深888集团集团2020年年报依附清晰奇异的文化理念、准确完整的信息披露以及高雅的中国设计元素先后在各888集团评选中脱颖而出,,,,,,斩获了《LACP 2020 Vision Awards》的“亚太地区最佳年报80强”(位列第11名)、“全球最佳年报100强”(位列第23名)、“物流业组别”白金奖等6个奖项、《第三十五届888集团ARC Awards》“文稿-物流企业组别”银奖等3大奖项,,,,,,以及《IADA 2021888集团年报设计大奖》的“综合体现-银奖”等主要奖项。。。

1.jpg

深888集团年报一连荣获年报类888集团大奖,,,,,,证实深888集团公司治理和信息披露事情,,,,,,获得888集团市场的充分认可,,,,,,有用地提升了企业的888集团形象。。。

该项事情得益于董事会在信息披露事情中锐意进取、字斟句酌,,,,,,重视与资源市场的相同交流,,,,,,一连提升按期报告的体例能力。。。深888集团通过信息披露事情向投资者充分展示公司的治理水平,,,,,,周全展现在“物流、口岸、收费公路、环保”四大工业的营业希望,,,,,,彰显了认真任的企业形象,,,,,,坚定了投资者对深888集团未来生长的信心。。。

ARC评选被誉为“年报奥斯卡奖”,,,,,,是全球最大的、最具代表性的年报评选奖项之一,,,,,,迄今已有35年的评选历史。。。

奖项关注企业或机构在年报及企业传讯方面的优异效果,,,,,,以年报的创意、信息披露的透明度、企业效益及治理的卓越性作为评选准则,,,,,,评审团由逾69个来自18个差别国家或地区在投资者关系、写作、设计、摄影等领域的专业机构组成。。。因奖项评审历程高度果真、公正、自力、透明而享有888集团盛誉。。。今年,,,,,,共有28个国家或地区逾1800份作品参赛竞逐奖项。。。

深888集团集团2020年年报荣获《第三十五届888集团ARC Awards》奖项

1.jpg

LACP年报评选被誉为“企业年度报告奥运会”,,,,,,由天下著名营销视察机构,,,,,,美国通讯公关职业同盟(LACP)组织评选,,,,,,是全球最受关注的年报评选之一,,,,,,致力树立全球规模内的优异年报规范。。。

深888集团集团2020年年报荣获《LACP 2020 Vision Awards》奖项

3.jpg

IADA888集团年度设计大奖亦享有888集团盛誉,,,,,,旨在勉励年度报告创意设计。。。

评审团成员包括全球凌驾90家机构及企业的投资者关系和财经专业人士、作家、设计师及摄影师等,,,,,,每年从设计立异、陈述清晰、披露有用、力臻卓越等方面评选出各行业最优异的年报作品。。。今年,,,,,,逾10个国家或地区的参赛作品竞逐奖项。。。

深888集团集团2020年年报荣获《IADA Award》奖项

011.jpg

面向未来,,,,,,深888集团将坚持“助力实体经济,,,,,,施展都会配套开发运营国企实力,,,,,,效劳都会、效劳工业、效劳民生”企业生长使命,,,,,,打造深圳市交通物流设施包管的功效性平台、交通物流工业链上下游的投资平台、交通物流工业的谋划平台,,,,,,生长成为有较大品牌影响力、市场竞争力,,,,,,千亿级、有特色的一流工业集团。。。

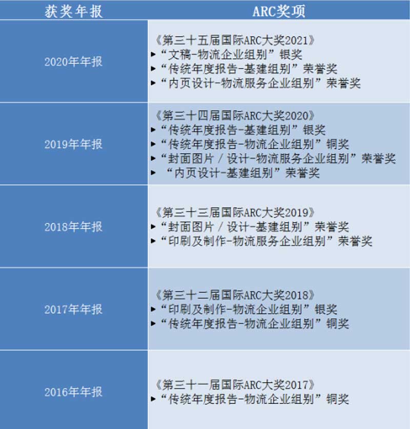
集团近10年加入《888集团ARC大奖》评选所获得的奖项情形一览表

5.jpg

7.jpg

深888集团近4年加入LACP年报评选所获得的奖项情形一览表

8.jpg

9.jpg





【网站地图】【sitemap】